To begin this task, I started with a simple polygonal cube stretched out and applied a polygonal cylinder to the top right corner to create a Boolean difference. However by doing so this caused the shape to deform and required a number of additional supporting loops to enable the unit to stand properly in smooth preview without it collapsing on itself. This was followed by an extrusion of the right hand faces to provide a more stable hand grip.

Cube 
Pre booleon 
Post booleon 
Adding loops and extruding the outer face
I then used the mirror tool to duplicate the handle on the other side and added more supports to it to ensure it wouldn’t collapse once unified in smooth preview.

Adding supports 
Checking the supports
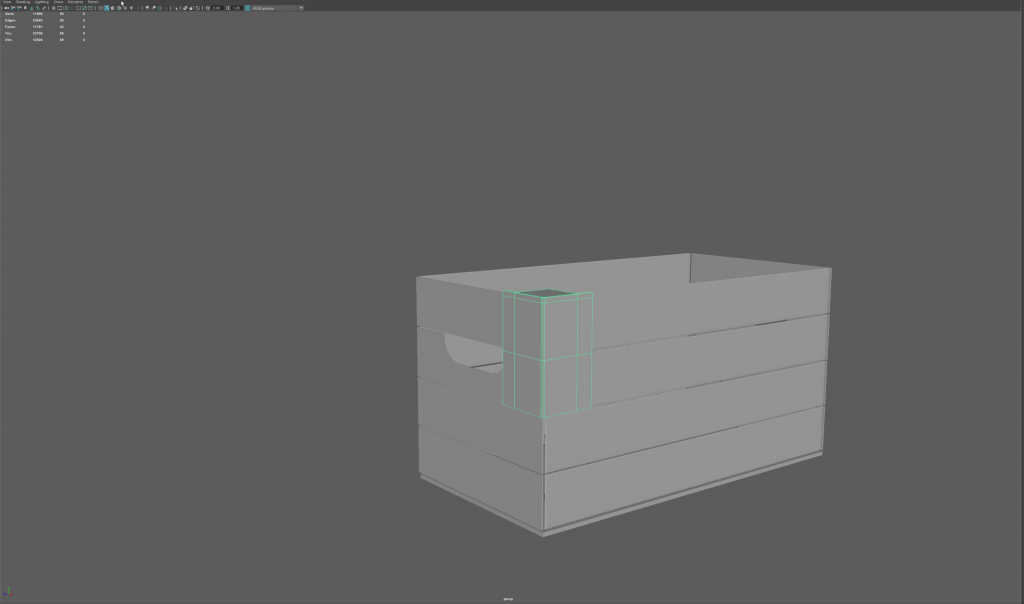
To create the slats for the crate I used vert snapping on a polygonal cube to ensure everything was sized correctly. From here I then duplicated them several times to make the sides after adding additional supports.

Cube for slats 
Vert snapping 
Duplicates
I encountered a new issue here called Backface Culling. This caused a lot of visual artifacting on my model when zoomed out. To rectify this I used the backface culling tool option to reduce this.

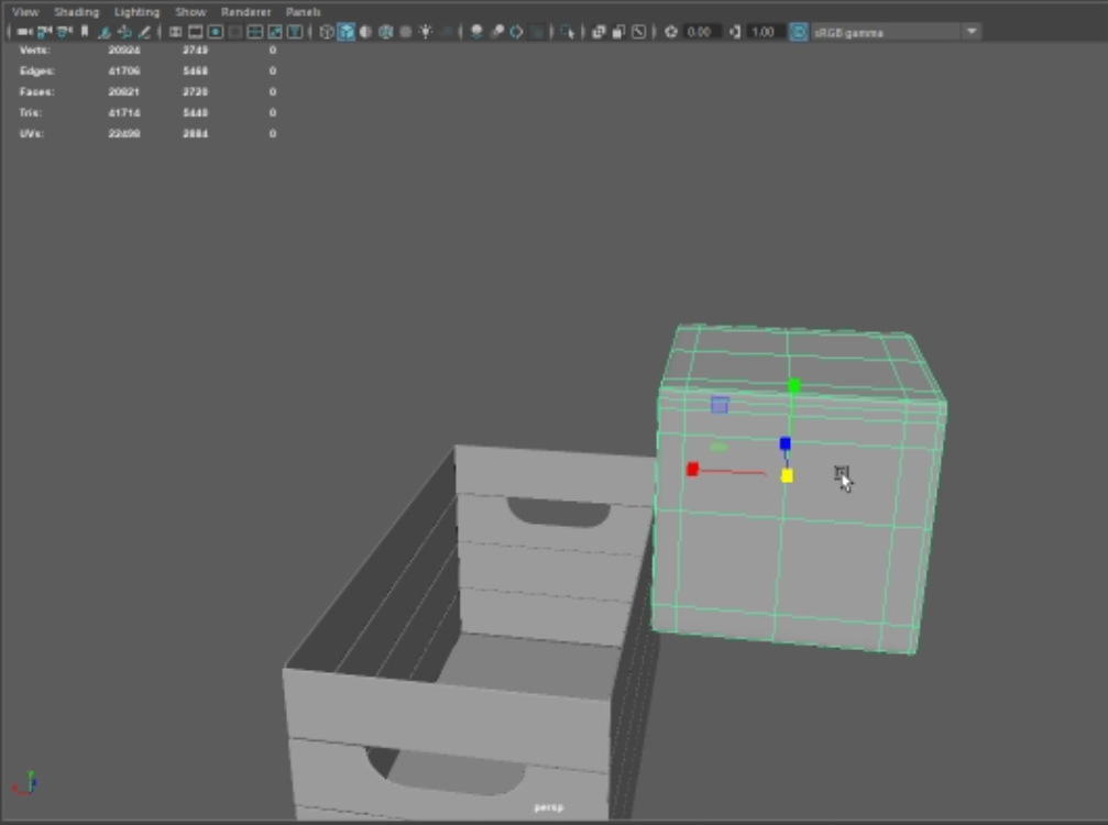
My main issues began when I attempted to construct the metal supports for my crate. I would get so far by applying edges and bevelling however my model would deform in smooth preview as I could not get the loops to support the structure all the way around. This is something I will look for additional support on in the future.

Creating the corner 

Deformed
To solve this issue i used the grid magnet tool to resize a cube and achieve perfect edges on my corner supports to ensure that everything lined up as it should. This is as far as I managed to achieve with this task as I have run into numerous issues in the completion of the first half of this task. I will have a low polygon version of this crate finished in the near future.






