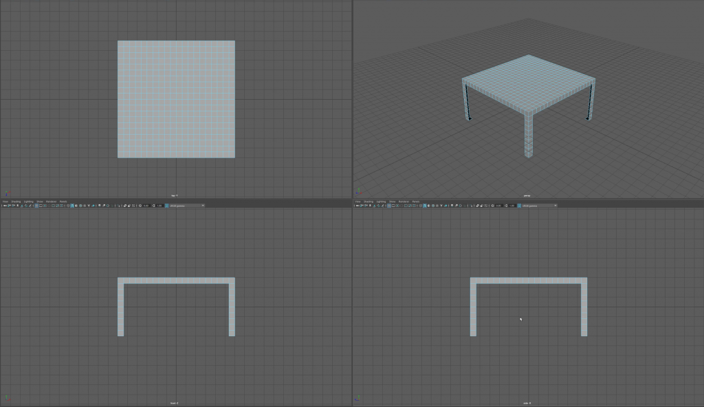
This is my attempt at the task to create a table scene with a fruit bowl and several pieces of fruit. To begin this task, I created a table by using the Polygon Cube tool and increased the size to 10x5x10 to create a large surface area. From here I added 20x10x20 in the subdivisions menu to ensure the blocks were of equal size. By using the X and Z views I was able to remove the faces creating four legs for the table to stand on followed by an extrusion to provide depth to the table.

Cube 
Creating the legs 
Extrusion
I added a number of EP curves to provide the basic folds for a tablecloth then moving their positions using the axis viewers to correctly line up all five sides. This presented an issue when I joined them up as it made a shape that was in places correct and often, inside out. To rectify this, I chose to eliminate 2 of the sides to create a straight flow over one end of the table to another which was far simpler (I intend to find out how to make this process work in the future for the other two sides).

Adding EP curves 
More EP curves 
The problematic cloth
Creating the fruit and bowl was relatively simple, by using basic shapes such as the Polygon Sphere, cube and Taurus as the templates. For the bowl I removed half of the sphere using the face tool in the X axis and extruding it out before playing with some of the vertices to give it a unique look. The same process applied to all the fruits such as the Apple which was a deformed sphere and the stalk was created with a deformed cube shape. To create the leaves on the apple I cut several faces from a sphere and copy pasted it to give it a little more life. Unfortunately, I have no experience using UV mapping or have much of a grasp of texturing beyond basic re-colouring hence everything looks a little flat and lifeless. This is something I will address in the future.

Bowl 
Pear shaped 
Banana 
Apple leaves 
Table 
Bowl of fruit 
Finished piece
